跟随本教程,使用Cloudflare官方Moltworker项目,零服务器在云端部署OpenClaw AI助手。详解AI Gateway配置、R2持久化、Access安全登录及DeepSeek/OpenRouter模型设置,实现低成本私人AI。

前几天看到,Cloudflare 也加入了 OpenClaw 的热度之中。
他们技术团队开源了,一个叫 Moltworker 的项目,让我们能快速地把 OpenClaw 部署到云端。
📌项目地址:https://github.com/cloudflare/moltworker
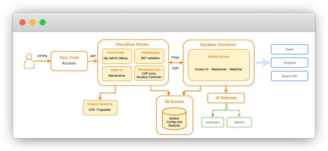
这可不是简单套壳,它内置了浏览器自动化(cloudflare-browser),可以执行网页截图,还能抓取数据,更支持 R2 存储,实现数据持久化,因此,哪怕容器重启,你的对话历史,和设备配对信息,也不会丢。
它甚至提供了,完整的管理界面,可以查看 R2 备份状态,审批设备配对请求,还能重启网关进程,并集成 Cloudflare Access,做身份认证保护,安全感拉满。

最重要的是,它可以直接访问外网,且 24 小时开机。
我顺便把 OpenClaw 的 Channel,接到了 Discord,现在体验下来,Discord 的体验,真的比其他几个好太多,非常丝滑。
一、为什么选择Cloudflare
一句话总结,这是一个把 OpenClaw AI 助手,部署到 Cloudflare Workers 的,开箱即用方案,不用买服务器。

三个关键技术点
一)第一点,Sandbox容器替代传统服务器
传统方案要买 VPS,装 Docker,还得维护系统,心累,
而 Moltworker 直接用,Cloudflare Workers,类似轻量容器,
好处是自动扩缩容,冷启动后常驻,成本极低,Workers Paid 订阅仅需 $5/月起步。
二)第二点,三重认证
流程是这样的:用户请求 → CF Access 登录 → 验证 Gateway Token → 设备配对批准 → 聊天。
这不是简单的一个密码,而是三层把关,防止陌生人白嫖你的 AI。
三)第三点,R2备份还原方案
容器重启通常会丢失数据,但 Moltworker 会,每5分钟自动备份到R2,也就是对象存储,并在启动时从 R2 恢复,简单但有效,比改代码适配 R2 数据库,更直接。
二、如何安装
一)准备工作
想要丝滑部署,这几样东西缺一不可,请大家逐一核对:
首先是硬性门槛:你需要开通 Cloudflare 的 Workers Paid 订阅($5/月)。没办法,免费版不支持 Sandbox 容器技术,但这 5 刀绝对花得值。
其次是本地环境:你的电脑上需要安装 Node.js 18+ 和 Docker。因为 Moltworker 的部署脚本需要在本地打包容器,没有 Docker 是跑不通的。
最后是粮草弹药:注册好 Cloudflare 账号,并准备好你常用的 AI 模型 API Key(DeepSeek、OpenRouter 等均可),我们马上就要用到。
二)Wrangler是什么
简单来说,Wrangler 是 Cloudflare Workers 的遥控器。
Moltworker 涉及大量敏感配置,比如 Anthropic API Key,Discord或Telegram Bot Token,R2存储密钥,Gateway认证 Token,这些东西绝对不能写在代码里,必须通过 Wrangler,以加密形式注入到 Worker 环境,这是 Cloudflare 推荐的安全实践。
安装非常简单,先运行
npm i -D wrangler@latest
然后登录账号,运行
npx wrangler login
它会打开浏览器,点击允许授权即可

登录成功后,你就具备了,在终端控制 Cloudflare 的能力,接下来的部署、配密钥、看日志,全部通过它完成。
三)克隆项目并安装依赖
Moltworker 官方提供了,一个 GitHub 代码仓库,我们首先克隆它,并安装依赖。
# 克隆项目
git clone git@github.com:cloudflare/moltworker.git
# 进入目录
cd moltworker
# 安装依赖
npm install
四)创建AI Gateway
按照官方 Quick Start,接下来要配置 AI 模型。
# Set your API key (direct Anthropic access)
npx wrangler secret put ANTHROPIC_API_KEY
# Or use AI Gateway instead (see "Optional: Cloudflare AI Gateway" below)
# npx wrangler secret put AI_GATEWAY_API_KEY
# npx wrangler secret put AI_GATEWAY_BASE_URL
🎯我们可以看到它最快的方式就是使用 ANTHROPIC_API_KEY。
如果大家有 Anthropic API Key 的话,直接使用 Anthropic 是最简单的,可以跳过这个小章节。
我没有 Anthropic API Key,所以我选择使用 Cloudflare 的 AI Gateway。
原因很简单,省心且可观测,能看到具体的 Token 消耗日志。

1、第一步创建新网关
在 Cloudflare 后台的计算和AI菜单里,找到 AI Gateway 入口

点击创建,随便起个名字

Cloudflare 提供了很多提供商,这里我选择大家比较熟悉的 DeepSeek。

2、第二步添加提供程序密钥
点击 Add,填入你的 DeepSeek API Key,注意,Gateway 只是中间商,最终调用的还是 DeepSeek,所以必须填你自己的 Key。

3、第三步获取 Gateway 专属Token
我们看右侧的 Create a token

输入名称,创建 API 令牌,生成 Token

注意,这个 Token 是 Cloudflare Gateway 的认证,不是 DeepSeek 的,复制生成的 Token,马上要用。

回到终端,执行命令,填入 Gateway 的Token
# Gateway 的 Token(用于访问 Cloudflare AI Gateway)
npx wrangler secret put AI_GATEWAY_API_KEY
用于 Worker 连接 Cloudflare AI Gateway,此时系统会自动在 Cloudflare上创建一个名为 moltbot-sandbox的Worker

我们可以看到在平台上创建了一个新的 Worker

接下来设置 Gateway 的 Base URL,这取决于你选择的模型,具体格式规则如下
# Gateway 的 Base URL
npx wrangler secret put AI_GATEWAY_BASE_URL
# 示例:https://gateway.ai.cloudflare.com/v1/你的账户ID/你的网关名/deepseek

💡Gateway 是"二传手":它用你的 DeepSeek Key 去调模型,但给你加了缓存、限流、统计。
五)设置访问令牌
注意,这是最重要的安全凭证,泄露等于,别人能控制你的AI助手。
1、生成并设置 Token
别用简单密码,直接生成一个高强度随机字符串,显示出来给你看,赶紧复制保存好,然后设置到 Cloudflare
# 生成 32 字节(64 字符)随机十六进制字符串
export MOLTBOT_GATEWAY_TOKEN=$(openssl rand -hex 32)
# 显示给你看(复制保存好!)
echo "你的 Gateway Token: $MOLTBOT_GATEWAY_TOKEN"
# 设置到 Cloudflare
echo "$MOLTBOT_GATEWAY_TOKEN" | npx wrangler secret put MOLTBOT_GATEWAY_TOKEN
2、和 AI Gateway Token 区分开
| Token | 用途 |
| MOLTBOT_GATEWAY_TOKEN | 登录你的 AI 助手控制界面 |
| AI_GATEWAY_API_KEY | 连接 Cloudflare AI Gateway |
3、使用方式
部署成功后,访问你的 URL,必须带上 token 参数。
https://xn--worker-on9i458x.workers.dev/?token=你生成的token
六)设置 Cloudflare Access 密钥
1、在后台开启 Access 开关
回到 Cloudflare Dashboard,进入 Workers & Pages。
点进刚才创建的 worker(比如 moltbot-sandbox)
点击顶部的 设置 (Settings) -> 域和路由 (Domains & Routes)
找到 workers.dev 这一行,点击右侧的 三个点图标 (...),点击 Enable Cloudflare Access(启用 Access)

2、获取并设置 Access 密钥
保护开启了,现在要告诉 Worker 怎么去验证“通行证”。
我们需要两个值:一个是 Team Domain,另一个是 Access 应用的 AUD 标签。
# Your Cloudflare Access team domain (e.g., "myteam.cloudflareaccess.com")
npx wrangler secret put CF_ACCESS_TEAM_DOMAIN
# The Application Audience (AUD) tag from your Access application that you copied in the step above
npx wrangler secret put CF_ACCESS_AUD
当你启用 Cloudflare Access 后,访问 /_admin/ 后台时。
浏览器跳转到 Access 登录页,你输入邮箱登录,登录成功,Access 发给你一个通行证,也就是 JWT Token。
问题来了,Worker 怎么知道,这个通行证是真的,还是黑客伪造的,这就需要 TEAM_DOMAIN 和 AUD 来验证。
3、两个变量的作用
| 变量 | 是什么 | 作用 |
| CF_ACCESS_TEAM_DOMAIN | 你的 Cloudflare 团队域名 | 告诉 Worker "去哪个认证中心校验" |
| CF_ACCESS_AUD | Access 应用的 AUD 标签 | 告诉 Worker "这个通行证是不是发给我的" |
通俗类比,TEAM_DOMAIN相当于公安局总部地址,去哪验证身份证,AUD 相当于你的身份证号,验证这张证,是不是发给你的,两个凑齐,Worker才能确认,登录成功的那个人确实是你。
4、去哪找这两个值
CF_ACCESS_TEAM_DOMAIN:Zero Trust Dashboard -> Team domain。

CF_ACCESS_AUD:Zero Trust Dashboard -> Access -> Applications

点进你的应用,复制那串 UUID。

七)配置 R2 持久存储
默认情况下,Cloudflare Workers 是无状态的。这意味着容器重启后,你的对话历史和设备配对信息都会丢失。
想要让你的 AI 助手拥有“长期记忆”,必须配置 R2 存储。
在部署过程中,系统通常会自动创建一个名为 moltbot-data 的存储桶(Bucket),我们需要给 Worker 授权去读写它。
1、创建 R2 API Token
回到 Cloudflare Dashboard,点击左侧菜单的 R2。在右侧找到并点击 Manage R2 API Tokens。

点击创建 User API 令牌。

权限(关键):选择 Object Read & Write(读写权限)。
范围(关键):为了安全,建议指定 Bucket。选择 Specific bucket,然后选中 moltbot-data。

然后我们拿到这里两个信息,这两个值只显示一次,请务必复制保存好!


2、配置存储密钥
回到终端,我们需要设置 3 个密钥:
设置 Access Key ID:
# 粘贴刚才获得的 Access Key ID
npx wrangler secret put R2_ACCESS_KEY_ID
设置 Secret Access Key:
# 粘贴刚才获得的 Secret Access Key
npx wrangler secret put R2_SECRET_ACCESS_KEY
设置 Cloudflare Account ID:
这个 ID 哪里找? 回到 Cloudflare 首页,点击右侧的 Manage Account 下面的 三个点 (...),选择 复制账户ID。

然后执行命令:
# 粘贴你的 Account ID
npx wrangler secret put CF_ACCOUNT_ID
这样,你的 AI 助手就拥有了永久记忆,再也不怕重启“失忆”了!
配置完成,开始部署,运行
npm run deploy
部署成功后,你会看到终端输出了,OpenClaw 的访问地址。

八)访问与登录
拼接你的访问地址和 Token,格式如下。
https://your-worker.workers.dev/?token=YOUR_GATEWAY_TOKEN
访问时会提醒你输入邮箱,这个email 必须是你允许列表里的。

输入验证码后,会跳转到登录页面。
注意,因为是首次访问,通常需要1到2分钟,容器冷启动时间,请耐心等待。

进入后就能看到,熟悉的 OpenClaw 界面了,但别急,先根据提示进入 Moltbot Admin 界面

审批设备,在 Admin 界面,批准设备通过

接下来就可以愉快地玩耍了。

三、如何配置模型
因为接触不到命令行,我们没法通过 CLI 去修改配置,不过没关系,直接在平台网页里改,也是一样的。
点击左侧的 Config,切换到 Raw 模式,就可以直接修改配置文件了,默认的配置通常是错的,我们需要手动修正成,DeepSeek 的配置。

一)DeepSeek
记得替换成你的信息,baseUrl 填你的网关地址,apiKey 填 Cloudflare AI Gateway的Token,注意这里填的是Gateway Token,不是DeepSeek的Key。
{
"models":{
"providers":{
"deepseek":{
"baseUrl":"https://gateway.ai.cloudflare.com/v1/你的账户ID/openclaw-gateway/deepseek",
"apiKey":"XlD9YH2moXXXUFaogRhDpB", # AI Gateway 的 Token
"api":"openai-completions",
"models":[
{
"id":"deepseek-chat",
"name":"DeepSeek Chat",
"reasoning":false,
"input":[
"text"
],
"cost":{
"input":0,
"output":0,
"cacheRead":0,
"cacheWrite":0
},
"contextWindow":200000,
"maxTokens":8192
}
]
}
}
}
}
另外别忘了设置 Primary Model,也就是主模型。
{
"agents": {
"defaults": {
"model": {
"primary": "deepseek/deepseek-chat"
}
}
}
}
改完后点击 Apply,立马生效。

因为我们走的是 AI Gateway,回到 Cloudflare 后台,能看到每一次对话的,Token 消耗记录,强迫症表示极其舒适。

二、OpenRouter
如果你连 DeepSeek 的钱,都不想花,或者想同时白嫖 Gemini、Kimi 等多个免费模型,这里有个白嫖方案,那就是OpenRouter。
OpenRouter 最近推出了,一个聚合网关,可以自动路由到,各种免费模型,也就是 Free Tier。

回到 Cloudflare AI Gateway 界面,找到 Provider API Keys。
找到 OpenRouter,点击 Add,填入你的 OpenRouter API Key (sk-or-xxxx)。
这样 Cloudflare 才有权限代表你去调用 OpenRouter

2、第 2 步:修改配置
回到 OpenClaw 的 Config -> Raw 界面,在 providers 字段里,追加 OpenRouter 的配置。
注意: 这里的 apiKey 依然填你的 Cloudflare Gateway Token(就是配置 DeepSeek 时用的那个),而不是 OpenRouter 的 Key。
{
"models":{
"providers":{
"openrouter":{
"baseUrl":"https://gateway.ai.cloudflare.com/v1/你的账户ID/openclaw-gateway/openrouter",
"apiKey":"XlD9YH2moxxxx",
"api":"openai-completions",
"models":[
{
"id":"openrouter/free",
"name":"Openrouter free",
"reasoning":false,
"input":[
"text",
"image"
],
"cost":{
"input":0,
"output":0,
"cacheRead":0,
"cacheWrite":0
},
"contextWindow":200000,
"maxTokens":8192
}
]
}
}
}
}
这样你的AI助手,就会自动在各种免费模型之间,反复横跳,彻底0成本运行。

四、如何配置 Chat Channel
官方文档说要用,wrangler cli 来配置 Channel。

但我发现了一个更懒的方法,直接在 Chat 对话框里,让机器人自己去配。
比如配置 Discord,你只需要拿到 Token,然后直接对它说,请帮我配置 Discord渠道,Token 是多少

等一会它就自动配置好了。

甚至连 Clawdbot Pairing 操作,也可以直接在这里完成,不需要去后台点

最后直接在 Discord 里,享受你的AI助手吧。

通过以上步骤,您已经成功在Cloudflare的生态中搭建了一个专属于您、7x24小时在线、且拥有“记忆”的OpenClaw AI助手。这个方案的精妙之处在于,它巧妙地利用了Cloudflare的全栈服务:Workers负责计算、AI Gateway统一管理模型、Access保障访问安全、R2持久化数据。它不仅仅是一次部署,更是一种更现代、更经济的AI应用托管范式。无论是将其用作个人生产力工具,还是作为一个有趣的实验项目,现在就开始,享受技术带来的便利与乐趣吧。
觉得内容不错?我要






